Löschung
30.12.20 17:39
#51
Biker112
Okay, Sorry!
Wußte bisher nicht , daß am 30.12. nur bis 14.00 Uhr gehandelt wird. Wünsche allen Investoren einen guten Rutsch ins neue Jahr! Es kann nur besser werden...
30.12.20 19:15
#52
Zupetta
MK
jetzt ist die Tochter bald mehr wert als die Mama. Und die Mama hält 75% an der Tochter
31.12.20 09:48
#55
Green_Deal
@Air99
Das China die Zölle auf Bauteile für fuel Cell senkt, könnte wie du vermutet hast tatsächlich der Grund für den Kursanstieg sein. Und gleichzeitig ein Signal das China massiv mit Produktion und Wachstum in Sachen H2 loslegen möchte.
Mir ist kein chinesisches Unternehmen bekannt, welches Wasserstoff-Tanks in der Hexagon Qualität liefern kann! Euch?
Mir ist kein chinesisches Unternehmen bekannt, welches Wasserstoff-Tanks in der Hexagon Qualität liefern kann! Euch?
01.01.21 20:34
#56
ATEX
Dies
könnte als offizieller Starschuss ins H2-Zeitalter gedeutet werden. In China ist das grösste Wachstumspotential zu erwarten. Und wir sind Zulieferer in der Lieferkette.
04.01.21 07:40
#57
lunimuc1
Zukunft Wasserstoff
Guten Morgen zusammen,
also ich glaube auch, dass es hier generell was werden kann. Hexagon ist ja am Markt bereits etabliert.
https://cdn.hexagongroup.com/uploads/2020/11/...pany-Presentation.pdf
Starke Partner, wie Mercedes, Toyota sind ja auch an Bord, bzw. sind an deren Bord die Hexagon-Cylinder. :)
Mit Toyota wird ja ein "neuer" LKW entwickelt und Toyota ist in China was den Wasserstoff angeht auch gut aufgestellt.
https://www.automobil-industrie.vogel.de/...ta-steht-bereit-a-938138/
Mercedes FCell
https://www.mercedes-benz.de/passengercars/...-cell/stage.module.html
Von daher mal auf eine grüne Zukunft!
Allen viel Erfolg und noch einen guten Start in's neue Börsenjahr! :)
also ich glaube auch, dass es hier generell was werden kann. Hexagon ist ja am Markt bereits etabliert.
https://cdn.hexagongroup.com/uploads/2020/11/...pany-Presentation.pdf
Starke Partner, wie Mercedes, Toyota sind ja auch an Bord, bzw. sind an deren Bord die Hexagon-Cylinder. :)
Mit Toyota wird ja ein "neuer" LKW entwickelt und Toyota ist in China was den Wasserstoff angeht auch gut aufgestellt.
https://www.automobil-industrie.vogel.de/...ta-steht-bereit-a-938138/
Mercedes FCell
https://www.mercedes-benz.de/passengercars/...-cell/stage.module.html
Von daher mal auf eine grüne Zukunft!
Allen viel Erfolg und noch einen guten Start in's neue Börsenjahr! :)
04.01.21 08:45
#58
lunimuc1
Paar Links
Zusammenarbeit mit Everfuel / NEL
https://hexagongroup.com/press/...ssion-hydrogen-transport-in-europe/
Zusammenarbeit mit Toyota
https://hexagongroup.com/press/...rded-purchase-order-by-hino-trucks/
Zusammenarbeit USA / Stadler Rail
https://hexagongroup.com/press/...-powered-commuter-train-in-the-u-s/
Im Bereich Nutzfahrzeuge also richtig was geboten.
https://hexagongroup.com/press/...ssion-hydrogen-transport-in-europe/
Zusammenarbeit mit Toyota
https://hexagongroup.com/press/...rded-purchase-order-by-hino-trucks/
Zusammenarbeit USA / Stadler Rail
https://hexagongroup.com/press/...-powered-commuter-train-in-the-u-s/
Im Bereich Nutzfahrzeuge also richtig was geboten.
04.01.21 20:49
#60
ATEX
Purus
Kursstärker als Hex Composit. Starker Hoffnungsträger für die Zukunft.
05.01.21 12:17
#61
floxi1
Nachgelegt :)
Der Rücksetzer durch die Stopp Loss Welle heute Morgen eignete sich ideal zum Nachkaufen.
Dachte schon, der Zug wäre abgefahren :)
Noch viel viel Luft nach oben!
Dachte schon, der Zug wäre abgefahren :)
Noch viel viel Luft nach oben!
05.01.21 12:38
#62
lunimuc1
Heute wurde ja der ganze
Sektor rasiert!
Haben dann auch nochmal die Gelegenheit genutzt was nachzulegen.
Allen weiterhin viel Erfolg!
Haben dann auch nochmal die Gelegenheit genutzt was nachzulegen.
Allen weiterhin viel Erfolg!
05.01.21 12:58
#63
floxi1
Hexagon wird sich
In etwa so verhalten wie elringklinger sich verhalten hat.
Der Sektor wird momentan enorm gepushed, von öffentlicher und privater Seite. Das geht noch mindestens 2 Jahre so. Wir stehen erst am Anfang.
Der Sektor wird momentan enorm gepushed, von öffentlicher und privater Seite. Das geht noch mindestens 2 Jahre so. Wir stehen erst am Anfang.
05.01.21 13:25
#64
Wills
@floxi1
Solche Sprüche immer... das klingt so arg reißerisch a la Pusher-Seiten... würde ich mir verkneifen. Kein Mensch kann wissen, ob der Hype so weiter geht und wie lange.
05.01.21 16:00
#65
floxi1
Nicht der Hype sondern
Die Förderungen und Forschungsprogramme werden mindestens 2 Jahre anhalten.
Ernsthaft Umsatz und Gewinn macht mit H2 noch niemand.
Das dauert noch länger als 2 Jahre.
Ernsthaft Umsatz und Gewinn macht mit H2 noch niemand.
Das dauert noch länger als 2 Jahre.
05.01.21 19:06
#66
Arfi
floxi
Hattest du schonmal eine Aktie länger als 2 Jahre im Depot :))))
Wenn ich so was immer lese..... die meisten halten ihre Aktien nicht mal ein halbes Jahr !
Wenn ich so was immer lese..... die meisten halten ihre Aktien nicht mal ein halbes Jahr !
05.01.21 20:08
#67
floxi1
Oh ja
Hab ich. Jede Menge, teils leider.
Die Psychologie sagt, dass man viel lieber nichts tut, auch wenn es falsch ist
als dass man aktiv einen Fehler macht.
Die Psychologie sagt, dass man viel lieber nichts tut, auch wenn es falsch ist
als dass man aktiv einen Fehler macht.
05.01.21 20:12
#68
floxi1
Typische Bärenfalle
morgen geht's wieder bergauf. Umkehr war ja heute schon.
06.01.21 07:42
#70
Biker112
Wenn ich das schon wieder lese...
beide MK's (Everfuell hat etwas über eine Milliarde) sind ungefähr gleich. Solches Wunschdenken am Morgen hat nicht gerade viel Inhalt.
06.01.21 10:08
#72
Arfi
Chartfreak11
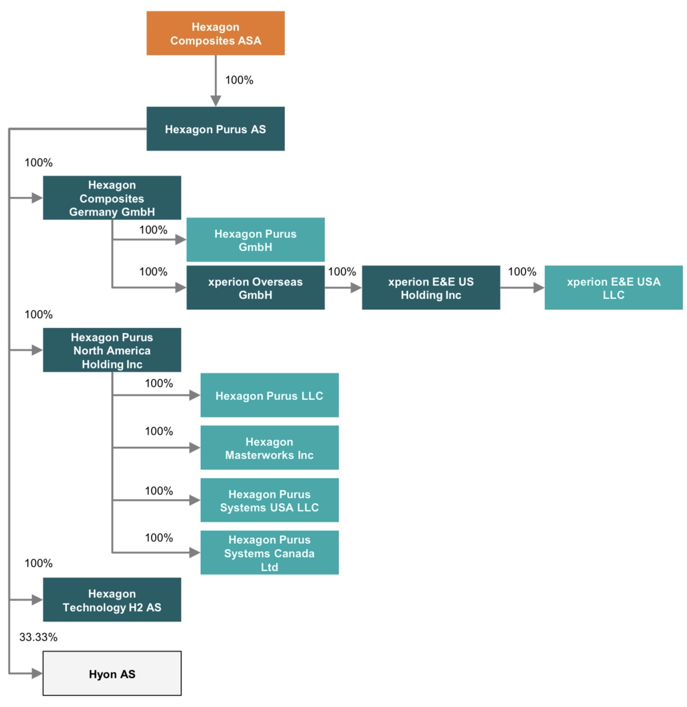
Ich glaube du kennst das Unternehmen Hexagon Purus nicht so richtig und welches Potential dahinter steckt. Hexagon Purus ist ein 100% tiges Tochterunternehmen von Hexagon Comp. Es wurde ein Joint Venture Hyon , Hexagon Comp. zusammen mit Nel und Power Cell ( 33,33%) gegründet. PowerCell arbeitet mit Bosch zusammen.
Hier im Link kann man nachlesen welche Stellung genau Hexagon Purus im Konzern hat.
https://cdn.hexagongroup.com/uploads/2020/11/...pany-Presentation.pdf
Hier im Link kann man nachlesen welche Stellung genau Hexagon Purus im Konzern hat.
https://cdn.hexagongroup.com/uploads/2020/11/...pany-Presentation.pdf
07.01.21 13:55
#74
lunimuc1
@ Arfi - Danke
für die Verlinkung. Bin gespannt, ob es dann am Montag weitere Impulse für den Kurs gibt.
Heute ja wieder ein sehr erfreulicher Tag. :)
VG
Heute ja wieder ein sehr erfreulicher Tag. :)
VG
07.01.21 20:12
#75
Flo2231
Geht ja gut ab heute ...
gibts Gründe oder liegt’s Nur an Plug Power und der US-Wahl?


